欢迎来到雅点智能家居!
服务热线:0760-89826681/89826682
首页
关于我们
产品中心
开关插座
86型开关插座
118型开关插座
明装开关插座
无主灯照明
雅点照明直出光产品
低压灯带
空气开关
空气开关
其他
智能旋钮开关
智能窗帘
新闻中心
工程合作
安装说明书
开关系列
插座系列
电子类系列
智能类
视频中心
联系我们
En
安装说明书
机械开关/插座/电子类/智能开关
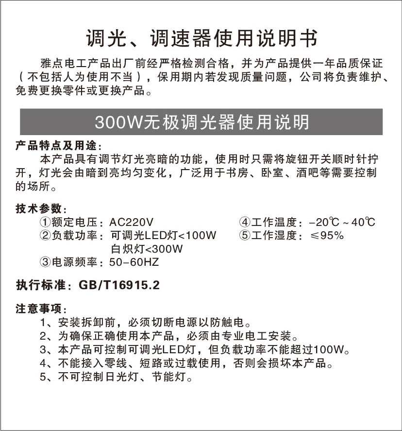
调光、调速器
上一篇:
房内请勿打扰、请即清理、请稍候开关
下一篇:
电话、电脑、电视
类别
开关系列
插座系列
电子类系列
智能类
外框拆装
联系我们
咨询热线:0760-89826681/89826682
邮箱:gamder@gamder.cn
微信二维码:
留言咨询